CHERRY CS3843AN8 Current Mode PWM Control Circuit 8Pin

Please call 800-717-6475 to check current stock and pricing.

CHERRY# CS3843AN8 Current Mode PWM Control Circuit SO-8

SKU: CS3843AN8 Categories: , Tag: Brand: ,

Description

CHERRY CS3843AN8 Off-Line Current Mode PWM Control Circuit with Undervoltage Lockout

The CS284XA, CS384XA provides all the necessary features to implement off­line fixed frequency current­mode control with a minimum number of external components. The CS384XA family incorporates a new precision temperature­controlled oscillator with an internally trimmed discharge current to minimize variations in frequency. A precision duty­cycle clamp eliminates the need for an external oscillator when a 50% duty­cycle is used. Duty­cycles greater than 50% are also possible. On board logic ensures that VREF is stabilized before the output stage is enabled. Ion implant resistors provide tighter control of undervoltage lockout. Other features include low startup current, pulse­by­pulse current limiting, and a high­current totem pole output for driving capacitive loads, such as the gate of power MOSFET. The output is LOW in the off state, consistent with N­channel devices. The CS384XA series of current­mode control ICs are available 8 and14 lead packages for surface mount (SO) applications as well as 8 lead PDIP packages. Features· Optimized for Off­line Control· Internally Trimmed Temperature Compensated Oscillator· Maximum Duty­Cycle Clamp· VREF Stabilized Before Output Stage is Enabled· Low Startup Current· Pulse­By­Pulse Current Limiting· Improved Undervoltage Lockout· Double Pulse Suppression· 1.0% Trimmed Bandgap Reference· High Current Totem Pole Output.

The CS3843A is a Off-Line Current Mode PWM Control Circuit with Undervoltage Lockout. The CS3843A provides all the necessary features to implement off-line fixed frequency current-mode control with a minimum number of external components. The CS3843A incorporates a new precision temperature-controlled oscillator with an internally trimmed discharge current to minimize variations in frequency. A precision dutycycle clamp eliminates the need for an external oscillator when a 50% dutycycle is used. The CS3843A provides all the necessary features to implement off-line fixed frequency current-mode control with a minimum number of external components. The CS3843A incorporates a new precision temperature-controlled oscillator with an internally trimmed discharge current to minimize variations in frequency.

Memory Size:512KB
supply voltage:2.5 to 5V
mounting type:through hole
frequency:1MHz
output current:1mA

Parametrics

CS3843A absolute maximum ratings: (1)Supply Voltage (ICC<30mA): Self Limiting; (2)Supply Voltage (Low Impedance Source): 30V; (3)Output Current: ±1A; (4)Output Energy (Capacitive Load): 5μJ; (5)Analog Inputs (VFB, Sense): -0.3V to 5.5V; (6)Error Amp Output Sink Current: 10mA.

Features

CS3843A features: (1)Optimized for Off-line Control; (2)Internally Trimmed Temperature Compensated Oscillator; (3)Maximum Duty-cycle Clamp; (4)VREF stabilized before Output Stage is Enabled; (5)Low Start-up Current; (6)Pulse-by-pulse Current Limiting; (7)Improved Undervoltage Lockout; (8)Double Pulse Suppression; (9)1% Trimmed Bandgap Reference; (10)High Current Totem Pole Output.

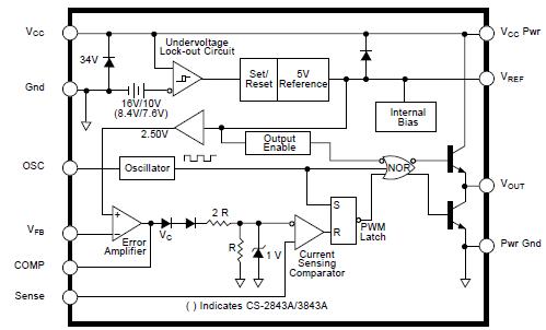
Diagrams

CS3843A block diagram

Manufacturer:Cherry Switch
Datasheet:CS2842A-D.PDF

Additional information

Weight 0.001 lbs